鸡骨草胶囊治疗代谢相关脂肪性肝病(MAFLD)研究成果喜登《Phytomedicine》杂志
发布日期:2025-03-13 浏览次数:6811次
近日,北京中医药大学东直门医院叶永安教授团队在欧洲权威医药学杂志《Phytomedicine》(2024年影响因子/JCR分区;6.7/Q1)上发表文章《JiGuCao capsule formula alleviates metabolic fatty liver disease by regulating the gut-liver axis and lipid metabolism》,探讨鸡骨草胶囊对代谢相关脂肪性肝病的治疗效果及其作用机制。

▲ 图 | 《Phytomedicine》杂志封面
研究背景
代谢相关脂肪性肝病(Metabolic-associated fatty liver disease,简称MAFLD)是一种全球范围内高发的慢性肝脏疾病,发病机制复杂,包括脂质代谢、炎症以及肠-肝轴失调等,目前关于MAFLD的治疗仍然需要更多的研究和创新方法来改善治疗效果。鸡骨草胶囊(JiGuCao Capsule formula,简称JCF)是一种获得专利的中药制剂,已在肝病治疗方面显示出一定的临床疗效,提示其在MAFLD治疗中具有潜在应用价值。本研究旨在探究JCF治疗MAFLD的疗效和潜在作用机制,尤其关注其对肝脏病理、肠道健康以及肠道菌群组成的影响。
研究方法
通过给予小鼠高脂饲料和5%果糖水16周,建立MAFLD模型。第8周时,小鼠出现显著的脂肪变性、炎症和胰岛素抵抗。共50只小鼠被分为两组:正常饮食组(ND,19只)和高脂饲料组(HFD,31只)。第8周时,每组各处死7只小鼠进行血清学及组织学检测。其余小鼠按以下方式分组:
· ND组(n=6)
· HFD组(n=6)
· HFD + JCFL组(人等效剂量780 mg/kg,n=6)
· HFD + JCFH组(人等效剂量3倍,2340 mg/kg,n=6)
· HFD + 多烯磷脂酰胆碱(PPC)组(人等效剂量177.84 mg/kg,n=6)
· ND + JCF组(人等效剂量780 mg/kg,n=6)
从第9周开始每日灌胃,至第16周,禁食后记录体重和肝脏情况,并以戊巴比妥钠处死小鼠,采集组织和粪便样本用于组织学、分子生物学以及多组学分析。
研究结果
鸡骨草胶囊处理组肝脏甘油三酯显著下降,鸡骨草胶囊通过减少肝脏脂质堆积,有效减缓小鼠MAFLD的进程。

▲ 图 | 鸡骨草胶囊改善脂质代谢,减缓小鼠MAFLD进程
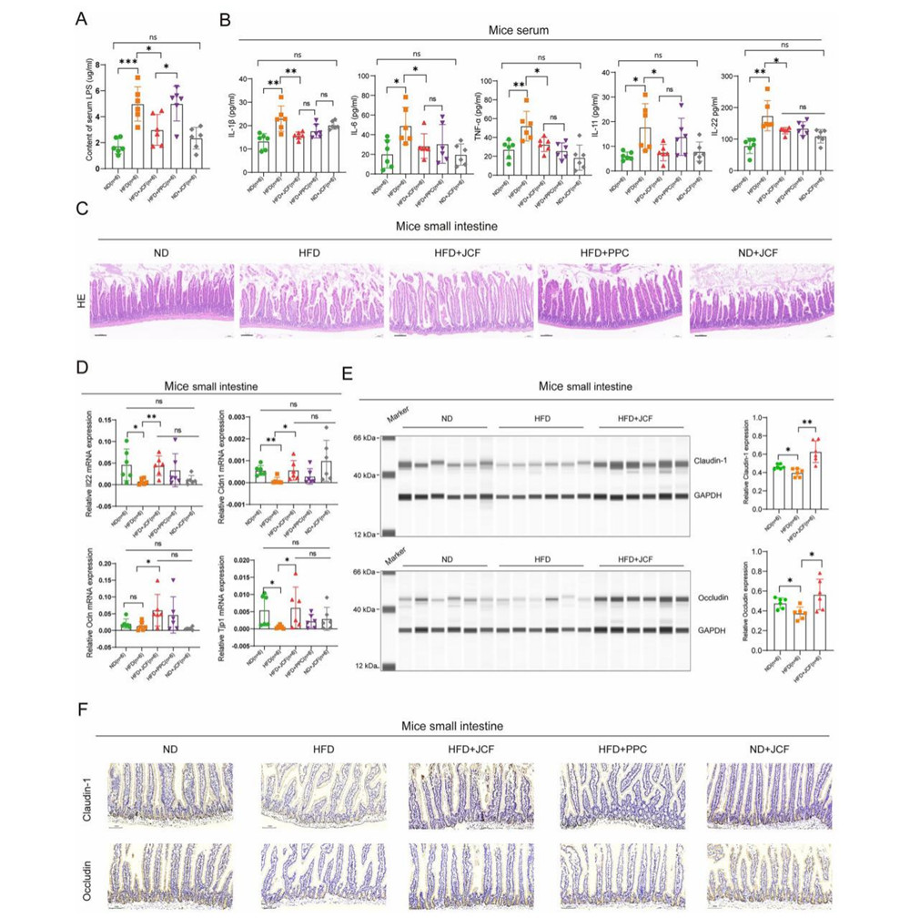
鸡骨草胶囊处理组炎症因子(TNF-α、IL-6)显著下降,同时,鸡骨草胶囊修复了肠道屏障功能,降低炎症因子水平:血清LPS(内毒素)含量减少,紧密连接蛋白(claudin-1、occludin)表达恢复。

▲ 图 | 鸡骨草胶囊恢复小鼠MAFLD的肠道屏障功能
粪便微生物群分析表明,鸡骨草胶囊能够提高乳杆菌(Lactobacillus)水平并降低Colidextribacter的丰度,与代谢状况改善相一致。

▲ 图 | 鸡骨草胶囊逆转肠道生态失调,并增加小鼠MAFLD中SCFAs(短链脂肪酸)的产生
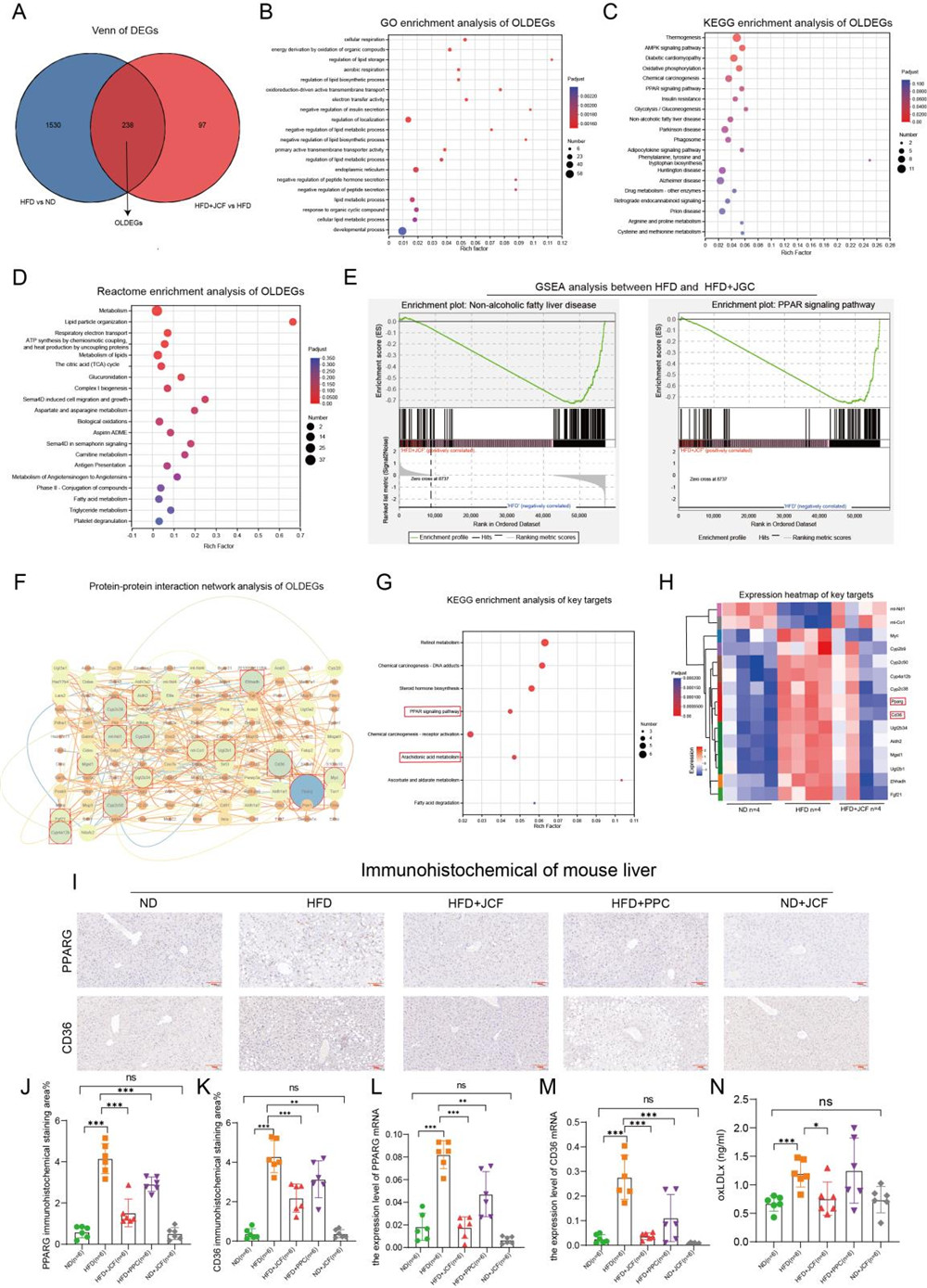
转录组学分析表明,鸡骨草胶囊可调控参与脂质代谢的重要通路,如PPARγ-cd 36轴,并能调节氧化低密度脂蛋白(ox-LDL)水平,通过影响肠-肝轴和脂质代谢,有效减缓小鼠MAFLD进程。

▲ 图 | 转录组学分析揭示鸡骨草胶囊对小鼠MAFLD中脂质代谢的改善作用
通过构建“药物成分-靶点-通路-疾病”综合关联网络图,最终确定16个交集靶点,初步结果表明,PPARG、PPARA、CYP7A1和CYP3A4可能是鸡骨草胶囊干预MAFLD的关键靶标。结合转录组数据,锁定PPARγ为鸡骨草胶囊干预MAFLD的核心靶点。

▲ 图 | 鸡骨草胶囊治疗MAFLD的网络药理学与分子对接结果
在鸡骨草胶囊中鉴定出的主要活性成分有白桦脂酸(betulinic acid)、胆酸cholic acid)、去氧胆酸(deoxycholic acid)、齐墩果酸(oleanolic acid)和柳穿鱼黄素(pectolinarigenin),这些活性成分与PPARγ形成稳定的配合物,表现出较高的结合亲和力。

▲ 图 | PPARγ与鸡骨草胶囊主要活性成分的分子动力学模拟
研究结论
鸡骨草胶囊通过调节肠-肝轴和脂质代谢缓解MAFLD。其作用机制包括改善肠道屏障功能,调节肠道菌群,并靶向PPARγ-cd 36轴。活性成分(如白桦脂酸)的发现进一步支持其治疗潜力,鸡骨草胶囊有望成为MAFLD的新型疗法,但需进一步临床研究验证。[1]

▲ 图 | 鸡骨草胶囊治疗MAFLD的作用机制图
参考文献
[1]Wenying Qi, Xu Cao, Yue Chen, Hening Chen, Ningyi Zhang, Ruijia Liu, Wei Wang, Qiyao Liu, Shihao Zheng, Size Li, Xiaoke Li, Xiaobin Zao, Yong'an Ye,JiGuCao capsule formula alleviates metabolic fatty liver disease by regulating the gut-liver axis and lipid metabolism.Phytomedicine.Volume 140,2025,156559,ISSN 0944-7113.
https://doi.org/10.1016/j.phymed.2025.156559.
https://www.sciencedirect.com/science/article/pii/S0944711325001990



